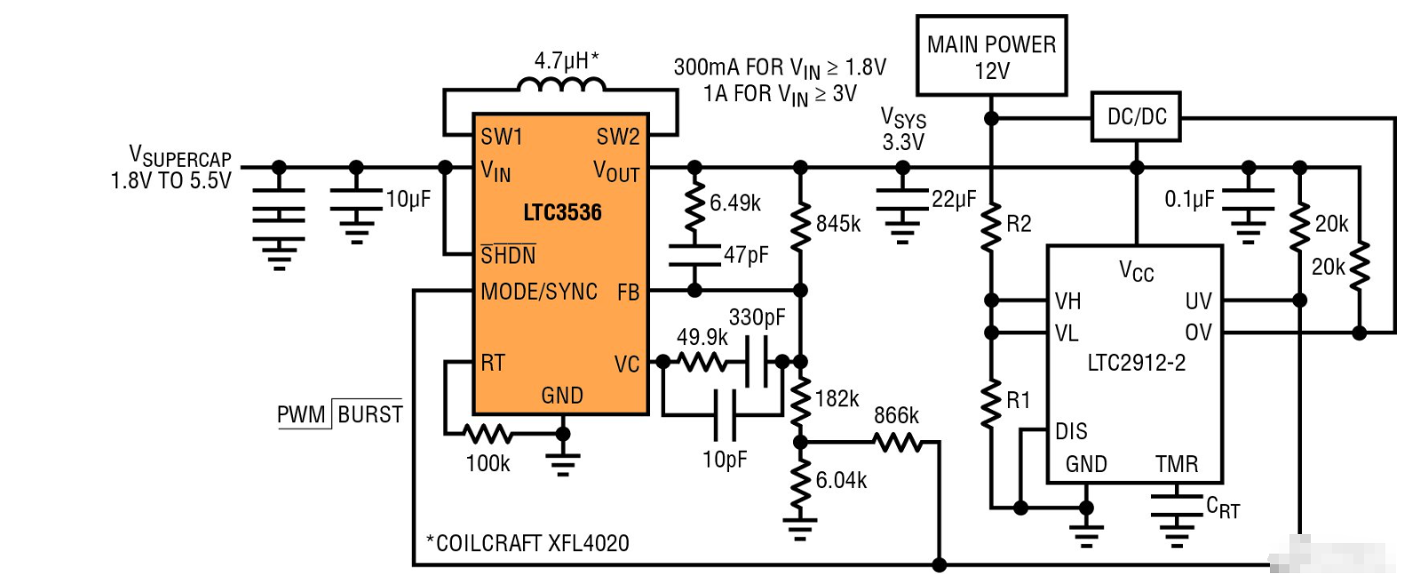
超级电容后备电源电路图
在该应用中,于正常操作期间将两个串联超级电容器充电至 5V,以在主电源出现故障时提供所需的后备电源。只要主电源接入,LTC3536 就将处于静态电流非常低的突发模式 (Burst Mode) 操作,从而最大限度地减少后备存储电容器的电量消耗。MODE 引脚用于在主电源中断时将操作模式从突发模式变更为 PWM 模式。

- 电话:0755-29796190
- 邮箱:momo@jepsun.com
- 联系人:汤经理 13316946190
- 联系人:陆经理 18038104190
- 联系人:李经理 18923485199
- 联系人:肖经理 13392851499
- QQ:2215069954
- 地址:深圳市宝安区翻身路富源大厦1栋7楼

